政府信息
公开指南
政府信息
公开制度
法定主动
公开内容
政府信息
公开年报
政府网站
年度报表
依申请公开
首页
>
政务公开
>
法定主动公开内容
>
财政改革与业务
>
金融工作
索
引
号:
czt000000/2026-00536
发文字号:
〔〕 号
发文机关:
成文日期:
2026-03-22 17:08:00
有
效
性:
主题分类:
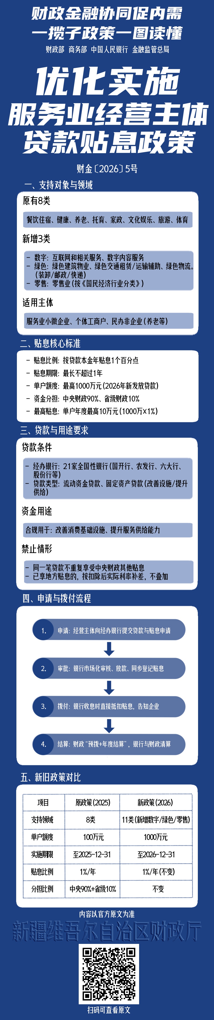
财政金融协同促内需一揽子政策一图读懂——优化实施服务业经营主体贷款贴息政策
发布日期:
2026-03-22 17:08
来源:
自治区财政厅
浏览次数:
【字体:
大
中
小
】
打印
分享到:
责任编辑:
相关附件:
【
打印本文
】
【
关闭窗口
】
扫一扫在手机打开当前页
关联稿件
上一篇:
下一篇:
< img src="//www.xinjiang.gov.cn/phpstat/count/10000001/10000001.php" alt="PHPStat Analytics"/>